招标公告
发布时间:2020-10-28 浏览量: 次
根据我单位所属绿色矿山工程研究中心等科研平台办公场所的需要,现对我院科研平台办公室改造工程项目进行国内公开招标,欢迎具备条件的投标人前来报名。
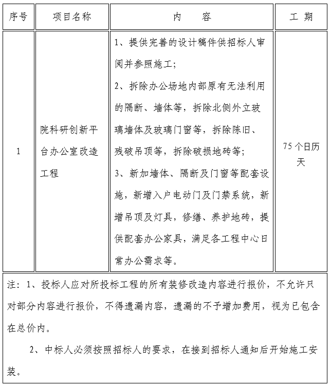
一、招标名称:院科研平台办公室改造工程
二、招标内容:
满足要求的投标人可以参与本工程投标报价响应。对工程投标所需提供的本工程设计具体要求和各项合格证和质检报告等资料,详见招标文件。

1、符合《中华人民共和国政府采购法》第二十二条规定,在中华人民共和国境内注册的具有独立法人资格的投标人,符合相应的生产(经营)范围,且具有提供招标项目相应的技术、设备、服务和能力,具有营业执照,开具增值税专项税票能力。
2、招标文件要求的重要参数须按要求完全响应,具有土建、钢结构、装饰等施工人员和施工能力、近3年有同类施工工程业绩。
3、本项目须现场报名。
4、各投标人须自行现场踏勘,费用自理。
5、本项目不接受联合体投标。
四、参与单位报名提交资料要求:
报名应当携带:
1、营业执照副本或国家公证机关公证件原件;
2、需提供法人身份证,若委托代理人参加时须提供法人委托书及委托代理人身份证;
以上资料必须提供原件及加盖投标人公章并注明“与原件一致”字样复印件一份。
五、报名时间及注意事项:
2020年10月28日至2020年10月30日,每日上午8:00 时至 11:30时,下午 14:30 时至 17:00时(北京时间),逾期不予接受。
本项目投标人需进行现场踏勘,无踏勘视为完全响应招标文件内容。
本项目业务及踏勘联系人:王科长 0551-65846041 18655136776
六、开标时间及地点:
2020年11月3日15:00,安徽省煤田地质局勘查研究院办公楼五楼会议室。(如有变化,另行通知)。
七、报名地点及联系方式:
安徽省合肥市高新区科学大道6号安徽省煤田地质局勘查研究院六楼经管部 王科长 0551-65846041 18655136776。
八、招标文件:
报名时领取。
2020年10月28日