安徽省煤田地质局勘查研究院 政府采购领域妨碍公平竞争事项清理结果公示

发布时间:2021-01-07     浏览量:

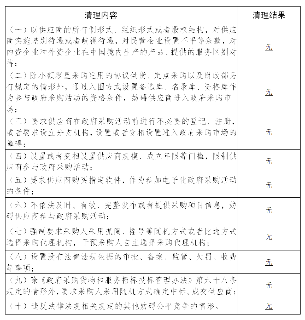
根据《财政部关于促进政府采购公平竞争优化营商环境的通知》(财库〔2019〕38号)要求,我单位全面清理了政府采购领域妨碍公平竞争的规定和做法。经核查:我单位在政府采购领域(无)妨碍公平竞争事项,现将清理结果向社会公示如下:


202117



Baidu
map